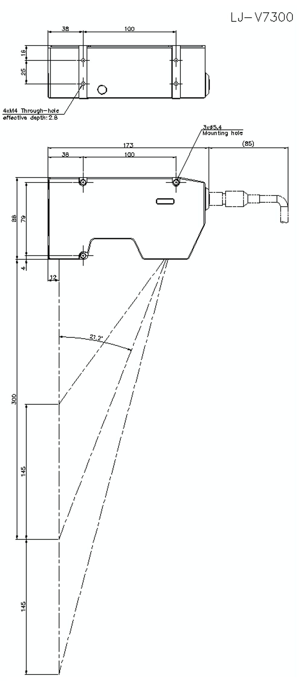
Dimensions

* En cas de difficultés à lire le texte, consultez les données CAO ou le manuel.

lj-v7300_dimension_01.gif

LJ-V7300 Dimension

lj-v7300_dimension_02.gif

LJ-V7300 Dimension